Die meisten Menschen suchen nach der „besten“ Lösung für ihre private Altersvorsorge. Doch dieser Ansatz ist zum Scheitern verurteilt, denn es gibt kein universell optimales Produkt – nur die individuell passende strategische Finanzplanung. Erfahren Sie, warum die Frage „Rürup-Rente oder Riester-Rente?“ falsch gestellt ist und wie Sie stattdessen vorgehen sollten.
Der größte Irrtum: „Das beste Produkt der Altersvorsorge“
Die Suche nach dem einen, überlegenen Vorsorgeprodukt ist wie die Frage nach dem „besten Auto“. Ein Formel-1-Bolide ist für die Familie ungeeignet, ein Familienvan für die Rennstrecke. Genau so verhält es sich mit Rürup-Rente und Riester-Rente. Die entscheidende Frage lautet nicht „Was ist besser?“, sondern „Was passt besser zu meiner Lebenssituation, meinen Zielen und meinem Risikoprofil?“
Die Analyse: Drei Fragen, die Ihrer Altersvorsorge Richtung geben
Wer sind Sie beruflich?
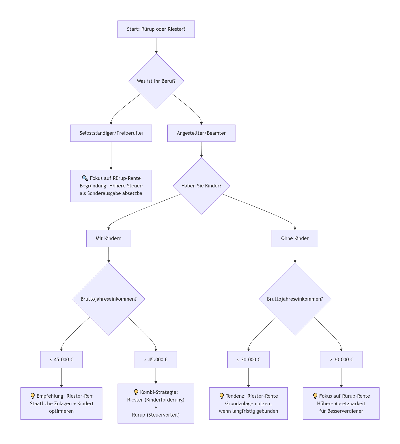
Für eine solide Altersvorsorge stehen je nach Berufsgruppe unterschiedliche Wege offen: Selbstständige und Freiberufler profitieren beispielsweise von der Rürup-Rente, denn Beiträge lassen sich als Sonderausgaben steuerlich absetzen, und die Ansparrate ist zudem nicht an das Einkommen gebunden. Angestellte mit regelmäßigem Gehalt hingegen können von der Riester-Rente mit ihren garantierten Zulagen profitieren – vor allem dann, wenn der Arbeitgeber zusätzlich einzahlt und sich so die staatliche Förderung optimal nutzen lässt.
Was ist Ihre familiäre Situation?
Bei der Wahl der passenden Altersvorsorge spielen persönliche Lebensumstände eine entscheidende Rolle: Denn die Riester-Rente bietet erhebliche Zulagen für Kinder – pro Kind aktuell 300 Euro jährlich, sodass sie für Familien häufig die erste Wahl ist. Im Gegensatz dazu punktet die Rürup-Rente mit Pfändungsschutz und Unverfallbarkeit, was besonders für diejenigen wichtig ist, die beruflichen Risiken ausgesetzt sind und daher eine besonders geschützte Altersversorgung benötigen.
Wie sieht Ihre Einkommensentwicklung aus?
Wenn die Einkünfte kontinuierlich steigen, dann bietet die Rürup-Rente besonders hohe Absetzbarkeiten, weil sich die Beiträge proportional zum Einkommen erhöhen lassen. Bei wechselhaften Einkünften oder geplanten Karrierepausen hingegen ist die Riester-Rente die flexiblere Wahl, denn hier können Beiträge je nach finanzieller Lage ausgesetzt oder reduziert werden, ohne dass die staatliche Förderung vollständig verloren geht.
Entscheidungsbaum „Rürup vs. Riester“ basierend auf Beruf, Familie und Einkommen
Die Fallstricke: Warum pauschale Empfehlungen teuer werden
Eine Fehlentscheidung bei der privaten Altersvorsorge kann zehntausende Euro kosten. Typische Fehler:
-
- Riester-Rente für Hochverdiener ohne Kinder: Die geringe Förderung wiegt die hohen Kosten nicht auf
- Rürup-Rente für Geringverdiener mit Kindern: Verzicht auf erhebliche staatliche Zulagen
- Produktauswahl vor Situationsanalyse: Das Pferd wird von hinten aufgezäumt
Der richtige Weg: Vom Produktdenken zur Strategie
Eine erfolgreiche strategische Finanzplanung für das Alter folgt einem klaren Prozess:
Zunächst erfolgt eine gründliche Situationsanalyse, bei der man Beruf, Familie, Einkommen sowie persönliche Ziele berücksichtigt.
Darauf aufbauend wird eine grundsätzliche Rahmenentscheidung getroffen, also ob Rürup, Riester oder andere Optionen in Frage kommen.
Im Anschluss daran folgt die konkrete Produktauswahl innerhalb der gewählten Säule.
Und nicht zuletzt ist eine regelmäßige Überprüfung unerlässlich, insbesondere dann, wenn sich Lebensveränderungen ergeben
Fazit: Altersvorsorge ist kein Produkt, sondern ein Prozess
Die Frage „Rürup-Rente oder Riester-Rente?“ ist nur der Ausgangspunkt, nicht die Lösung. Eine nachhaltige private Altersvorsorge erfordert eine umfassende strategische Finanzplanung, die Ihre gesamte Lebenssituation berücksichtigt. Investieren Sie Zeit in die Analyse Ihrer persönlichen Voraussetzungen – diese Investition bringt höhere Rendite als jede noch so günstige Produktauswahl. Denn die teuerste private Altersvorsorge ist nicht die mit den höchsten Kosten, sondern die, die nicht zu Ihnen passt.
Hier geht es zum Disclaimer.
